放一些我乱发的小玩意儿

Some Tricks Collection of MyKeyVans
It's better to use Greeter for starting a new chat: @MyGreeterBot

Keywords: #DNS #Telegram #Economics #Meme #科技 #新闻 #存档 #版聊(即将)
_My. Tricks 🎩 Collection (Dead)
发货了😝
啊这 我以为骚气红限定版价格会贵 £50
原来是标错价格了
谢谢谷歌疯狂星期四V我50
本(假)谷粉决定直接开冲
终于要进入5G时代了😐

顺便出一个耳机🎧
#今天摸鱼又摸了什么

鉴于 Colab免费版 跑不动 mini-GPT4
发现隔壁百度 AI Studio 的 GPU 给得非常大方

我可能是第一个在 AI Studio 跑起 mini-GPT4 的人?(叉腰)

估计之后还能再搬运点大模型借硬件来跑跑
什么文生图或者其他 LLaMa 模型应该也没问题
今天看着 #OpenAI 的免费额度要到期了 趁着最后一刻
把自己工作了1年多的成果归档后 embed 了进去
用了一下发现模仿起我还真的有模有样 百感交集
原来自己只值4刀
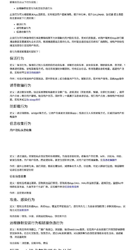
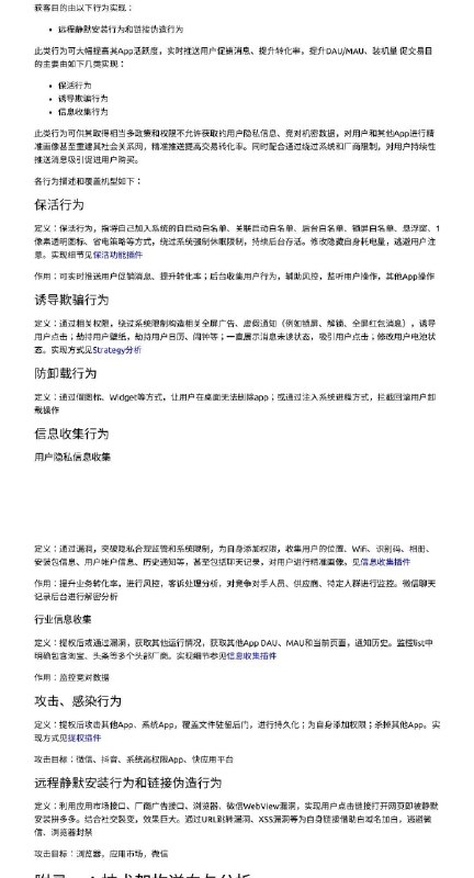
拼多多的事还没完。俄罗斯知名反病毒软件卡巴斯基正式开锤拼多多。莫斯科卡巴斯基实验室的研究人员证实拼多多安装程序有恶意代码,破坏攻击用户手机系统。现在中美俄三国,除了中国都在锤拼多多,大概我们监管机构没有人看得懂代码和程序,也不懂技术。恶意代码摆在面前也看不懂,即使全世界以你为敌。以下图片来源于卡巴斯基,以及目前最细节的中文分析(github上davincifans101)拼多多这个我国安装量巨大的软件确实存在利用漏洞恶意代码攻击用户的情况。我们的监管机构像死了一样,看不见。)

参见链接 1. www.bloomberg.com/news/articles/2023-03-27/pinduoduo-app-malware-detailed-by-cybersecurity-researchers

2. github.com/davincifans101/pinduoduo_backdoor_detailed_report/blob/main/report_cn.pdf source
Back to Top